Инструменты страницы
Ввод количества бонусных баллов на платёжной странице
Основной процесс:
- описывает основной способ оплаты (оплата с использованием банковской карты и бонусов «Сбербанк-Спасибо»/«Сбермили»),
- не учитывает негативные сценарии (обработку ошибок).
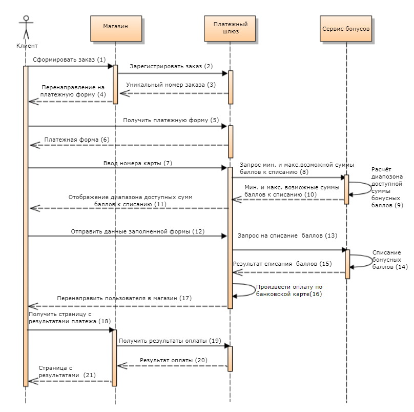
| Шаг | Описание |
|---|---|
| 1 | Клиент формирует корзину заказа на сайте магазина. |
| 2 | После подтверждения заказа клиентом магазин регистрирует заказ в РБС. Для регистрации используются такие параметры как сумма списания, валюта списания, номер заказа в системе магазина, URL возврата клиента. |
| 3 | На запрос регистрации платёжный шлюз возвращает уникальный идентификатор заказа в платёжной системе и URL, на который необходимо перенаправить пользователя для получения платёжной формы. |
| 4 | Система магазина передаёт браузеру клиента redirect на URL, полученный на шаге 3. |
| 5 | Браузер клиента открывает URL. |
| 6 | В качестве страницы по указанному URL браузер клиента получает платёжную форму. |
| 7 | Пользователь заполняет полученную форму. |
| 8 | Как только клиент заполняет поле номера карты, платёжный шлюз проверяет по таблице БИНов, участвует ли карта в программе лояльности. Платёжный шлюз запрашивает в системе лояльности максимально и минимально допустимые суммы бонусных баллов к списанию по данному заказу. |
| 9 | Система лояльности определяет максимально и минимально допустимые суммы бонусных баллов к списанию по данному заказу. |
| 10 | Платёжный шлюза получает ответ с максимально и минимально допустимыми суммами бонусных баллов к списанию по данному заказу. |
| 11 | На платёжной странице отображается блок для ввода суммы баллов к списанию. Возможная сумма для ввода ограничена диапазоном, рассчитанным с учётом полученных на предыдущем шаге данных. |
| 12 | Клиент вводит сумму бонусных баллов к списанию и устанавливает флажок «Оплатить с помощью «Спасибо»». После заполнения всех обязательных полей на платёжной странице клиент нажимает кнопку «Оплатить» и данные отправляются в платёжный шлюз. |
| 13 | Платёжный шлюз отправляет сервису бонусов запрос на списание бонусных баллов. |
| 14 | Сервис бонусов проводит списание бонусных баллов. |
| 15 | Сервис бонусов возвращает на платёжный шлюз результаты списания бонусных баллов. |
| 16 | Платёжный шлюз уменьшает сумму необходимой доплаты по заказу на величину выполненного списания бонусов и производит оплату (списание) по банковской карте. Минимальная сумма оплаты по банковской карте составляет 100 рублей. Если списать средства с карты не удалось, автоматически осуществляется отмена операции списания бонусов. |
| 17 | После проведения оплаты платёжный шлюз передаёт браузеру клиента URL возврата (указанный ранее при регистрации заказа магазином). |
| 18 | Браузер клиента запрашивает у магазина страницу с результатами оплаты. |
| 19 | (необязательно) Система магазина запрашивает платёжный шлюз о статусе оплаты заказа (по внутреннему номеру в платёжной системе). |
| 20 | (необязательно) Платёжный шлюз возвращает статус оплаты. |
| 21 | Система магазина передаёт в браузер клиента страницу с результатами оплаты. |
Если по истечении отведённых на оплату 20 минут клиент не вернулся с платёжного шлюза на страницу результатов оплаты магазина (на URL возврата клиента), то оплата считается неудачной.
Примечание: Если покупка оплачена картой, участвующей в программе «Сбербанк-Спасибо»/«Сбермили», платёжный шлюз передаёт сумму покупки в систему «Сбербанк-Спасибо»/«Сбермили», для последующего начисления бонусов.